Self-Publishing 5 Kommentare
Zur Zeit arbeite ich mit Hochdruck daran, mein neues Buch fertigzustellen. Die Geschichte nähert sich dem Ende, aber für eine Selfpublisherin wie mich ist dies dann erst der Anfang. Denn es sind einige Dinge zu tun, damit aus diesem Text ein Buch wird und die hoffentlich vielen erwartungsfrohen Leser da draußen es erwerben können. Damit alles gut wird, bedarf es einiger Planung.
Aus Fehlern lernen
Bei den Gedanken daran, was ich zu tun habe, um meinem Baby einen guten Start zu bereiten, muss ich unweigerlich daran denken, wie es bei den bisherigen Büchern abgelaufen ist. Unwillkürlich fallen mir die Dinge ein, die nicht gut waren. Ich sollte diese dieses Mal vermeiden. Welche Fehler waren es?
Zu enger Zeitplan
Der Moment, wenn das eigene Buch im Online-Shop steht oder als gedrucktes Buch vor einem liegt, ist etwas ganz Besonderes. Bei meinem letzten Buch »Tote Models nerven nur« konnte ich dies gar nicht erwarten. Daher hatte ich alles daran gesetzt, es noch vor den Sommerferien herauszubringen. In den Ferien erschienen mir nicht günstig und bis danach zu warten hatte ich die Geduld nicht. Daraus entstand ein sehr enger Zeitplan, der dann wiederum Fehler erzeugte.Zu viele Erwartungen
Mit »Tote Models nerven nur« wollte ich alles richtig machen. Dieses Buch sollte mein Durchbruch sein. Ich wollte alle Register ziehen, die ich auch nur finden konnte, um es perfekt zu machen. Dadurch entstand ein großer Druck und ich habe so manchen wegen meiner Hektik abgeschreckt.Der aktuelle Plan
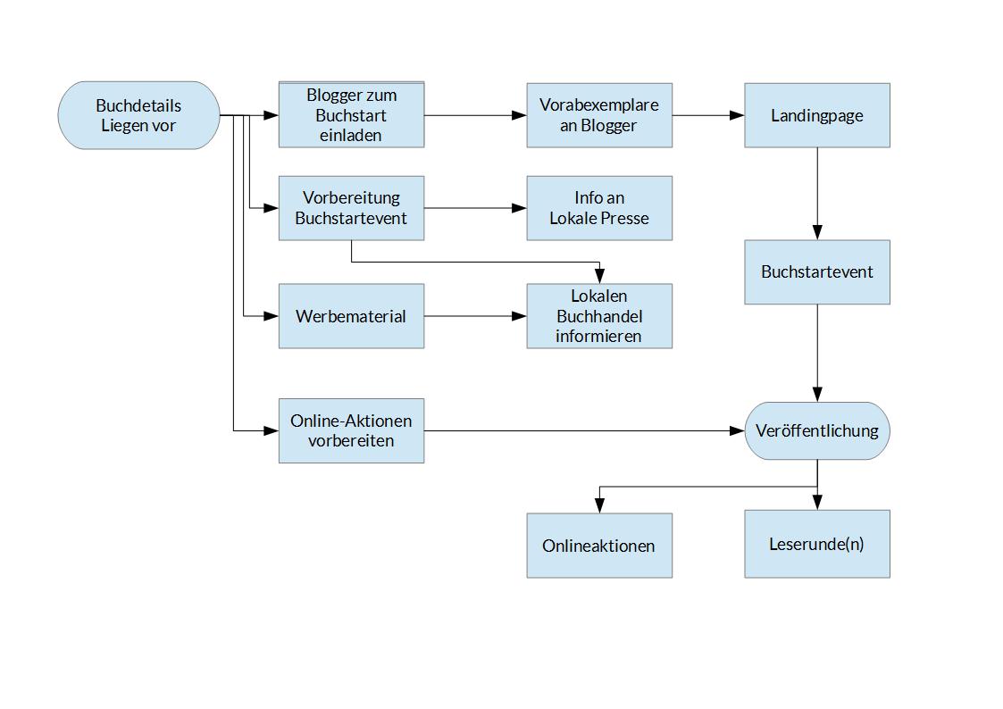
Wenn ich nun daran denke, was ich zu tun habe, um das kommende Buch zu veröffentlichen, haben sich die Rahmenbedingungen etwas geändert. Zum einen habe ich die o.g. Erfahrungen gemacht und zum Zweiten steht der Weg in den stationären Buchhandel offen, da ich mittlerweile Vereinbarungen mit den Barsortimentern habe. Ich sollte und möchte daher dieses Mal explizit den lokalen stationären Buchhandel in meine Planungen mit einbeziehen. Mein Plan hat dabei zwei Themen.Fertigstellung des Buches
Das Bild zeigt den Ablauf, den ich von dem Moment an habe, wenn ich das letzte Wort der Geschichte geschrieben habe, bis das gedruckte Buch vor mir liegt. Als Zeitrahmen habe ich mir dafür zwei Monate gesetzt. Spätestens Anfang August soll das gedruckte Buch vorliegen.
Marketing für das neue Buch
Das ist Bereich, in dem man sich am meisten verzetteln kann. Das Bild zeigt die wesentlichen und kritischen Elemente, die Einfluss auf den Veröffentlichungstermin haben. Ich möchte im Vorfeld wieder Bloggerinnen und Blogger einbeziehen. (Wer Interesse hat, kann sich übrigens gerne schon melden.) Dies braucht einige Wochen. Zudem möchte ich vorab der Presse Gelegenheit geben, das Buch zu lesen, um dann über den Buchstart zu berichten.
Ein Plan ist ein Plan ist ein Plan
Pläne sind bekanntlich dazu da, um verworfen zu werden. Ich möchte mich dieses Mal auf keinen Fall so unter Druck setzen, wie ich es beim letzten Buch getan habe. Der anvisierte Veröffentlichungstermin liegt Anfang September. Ich bin gespannt, wie es läuft.
Habe ich etwas vergessen? Hast du Anmerkungen zu meinem Plan? Dann her damit in einen Kommentar. Ich freue mich über jede Unterstützung.

Tote singen selten schief
Der neue Fall für Biene Hagen
Du möchtest singen und dann ist die Chorvorsitzende tot. Da bleibt nur eines zu tun: Mörder jagen!
Ein heiterer Krimi für alle, die Cosy Crime mögen.
Mehr Lesestoff
Diese Artikel könnten dich interessieren

Frau Appeldorn ist für den Selfpublishing-Buchpreis nominiert
Als mich die Nachricht erreichte, habe ich es nicht glauben können. Nie hätte ich damit gerechnet, dass dies möglich sein könnte. Schließlich sind es eher die tragischen Werke, die Buchpreise bekommen...
Zum Artikel
Cosy-Krimi – gibt es das überhaupt?
Natürlich gibt es Krimis, die leichter sind als andere. Bei denen nicht das Blut aus jeder Seite spritzt oder unaufhörlich Serienkiller auf einen lauern. Aber sind diese Romane dann schon cosy? Cozy, ...
Zum Artikel
Amazon Ads – welcher ACOS ist gut?
Die Zeiten, in denen man alleine durch Einstellen seines Buches bei Amazon eine ausreichende Sichtbarkeit erreichen konnte, sind definitiv vorbei. Schaut man mal aus Käufersicht auf die Plattform, fäl...
Zum Artikel
Ohne Verlage sind wir nichts wert
Im letzten Monat wurde der Deutsche Verlagspreis von unserer Kulturstaatsministerin Claudia Roth vergeben. Im Umfeld dieser Vergabe kam die Forderung der Verlage nach einer strukturellen Verlagsförder...
Zum Artikel
Mein Buchstart mit Evernote
Mittlerweile sollte ich Routine bei meinen Buchstarts haben. Aber dennoch muss ich mir jedes Mal wieder überlegen, was ich zu tun habe. Das Gefühl, etwas zu vergessen, begleitet mich ständig. So auch ...
Zum Artikel


So kompliziert
Ich fragte mich unweigerlich: Ist eine Buchveröffentlichung wirklich so kompliziert? Nun ja, sie ist es. Nur habe ich das Projekt noch nie so detailliert aufgezeichnet, wie Du. Super Arbeit, bravo!
Ich wünsche Dir einen guten Projektabschluss und hoffe, dass ich bei meinem WIP von vergangenen Fehlern und aus dieser Lektion lernen kann.
Liebe Grüsse
Martin
So kompliziert
Hallo Martin,
als ich mein fertiges Bild gesehen habe, war auch mein erster Gedanke "Oh, das sieht kompliziert aus.". Aber letztlich kommt es nur darauf an, die Schritte anzugehen, dann ist es nicht mehr kompliziert.
Dann wünsche ich dir viel Erfolg.
Herzlichen Gruß,
Vera
Tolle Übersicht
Liebe Vera,
das ist eine wirklich tolle Übersicht über die Dinge, die gemacht werden müssen.
Alles drin, nur das Pflichtexemplar für die Deutsche Nationalbibliothek in Frankfurt habe ich nicht entdeckt. Das ist gerade bei Autoren, die selbst veröffentlichen, nicht immer bekannt.
Ich werde diesen Artikel auf jeden Fall weiterempfehlen.
Viel Glück für das neue Buch.
Schöne Grüße
Anne
Tolle Übersicht
Hallo Anne,
ja, den Hinweis, dass die Ablieferung an die Deutsche Nationalbibliothek fehlt, habe ich schon bekommen. Ist mir bei der Aufstellung meines Plans nicht so in den Sinn gekommen, weil es zum einen nicht zeitkritisch ist und sich zum zweiten die DNB nach einiger Zeit von alleine meldet und Exemplare anfordert.
Herzlichen Gruß,
Vera
Tolle Übersicht
Ja, das stimmt, früher oder später kommen alle, die noch was von einem wollen ;-)
LG